måling på lithium celle
Under arbejdet med elbilens lithium batteri pakke, er det blevet klart at man ikke kan undvære en ‘celle vagt’, noget der står og måler på hver enkelt celles spænding.
Kunne også være godt at logge disse data, så det er lettere at finde de defekte celler.
Ligenu eksperimeteres med at lave så man kan måle på celler uden at stå at trække et par mAmp konstant.
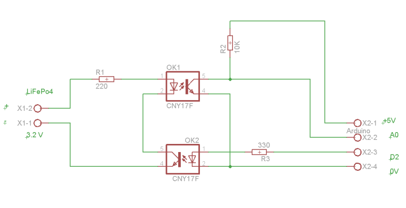
Celle modulets indgangs trin kunne se ud som dette diagram:
Som det ses er der to optokoplere. Den nederste enables med en HIGH på D2, og spænding kan så måles på A0 og beregnes med en arduino eller lignende MCU. Når man så er færdig med at måle spænding, sættes D2 til LOW, og strømforbruget er nu ned i uA området.
Er der ikke styr på cellernes kapasitet, og en dårligt fungerende BMS, kan man ende op med defekte celler. De to celler herover er blevet tykke, buler på midten. Det er nogle tusinde kroner der er lige til at smide ud.


Svulmende celler er et sikkert tegn på overladning. Over 4,2V begynder elektrolyten at nedbrydes.
NB! Cellerne har det bedst med at stå op, ventilerne kan lække hvis de ligger ned.
Det er jo lidt en skam, men pga. elbilens originale BMS fra ECCplc der som du ved har været alt for hård ved cellerne.
Tænkte på, kan man egentligt bruge de ‘svulmende celler’ til noget.
De kan lades på og der kan trækkes strøm fra dem, men kan de også holde til det uden der går ild i dem, eller de ‘exploderer’ som nogle youtube vidoer viser ?