Bms developer pcb
Først kom bigbang der spredte alle bygge materialerne i hele universet, solsystemet og dets planeter blev dannet, og solen skinnede i mange mange år, frigav og forvandlede de mange stoffer fra det yde rums bigbang til livsbetingelser for planter og dyr. De skabte gennem mange mutationer muligheden for dyret homo sapiens, og dets intelligente, kreative og fikse ideer kunne opstå.
En af homo sapiens fikse ideer var at bruge gamle fossile plante og dyre rester fundet i undergrunden, pumpe det op, sprede det over hele jorden og brænde det af. Mennesket havde skabt industrisamfundet der kørte på dampmaskiner dog kun i England, og mennesket satte denne industri på steroider med rå olie og kul i kæmpe store mængder.
I den tidslomme i universet’s og stoffernes fossile sammensætning har vi jo så faktisk hunget fast meget længe set fra et kort menneskelivs syns vinkel.
Bigbang spredte andre interessante grundstoffer, som homo sapiens, specielt de asiatiske af arten, fandt og undvandt, nemlig grundstof nr. 60 og nr. 3 i det periodiske system.
Med andre ord grundstofferne Neodym og Lithium, grundlaget for mange nye muligheder idag bla. effektive skruemaskiner, små RC droner, elbiler og smartgrid.
Dette indlæg handler om lithium batteriets overvågnings agent: BMS’en, for er der noget et lithium batteri ikke kan lide, så er det over opladning og afladning under V-low.
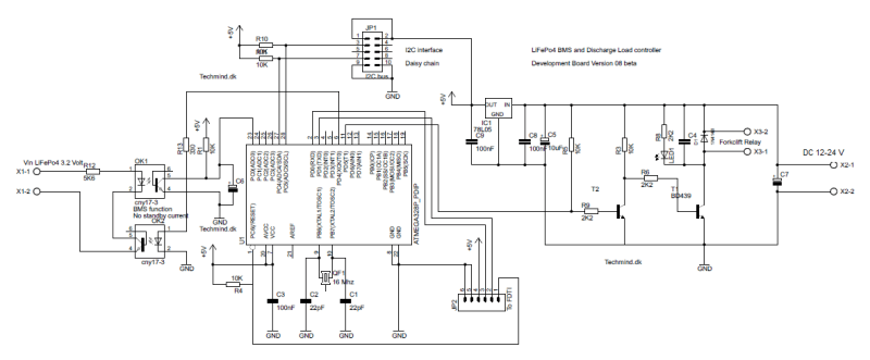
Her over ses hvad mennesket bag techmind lavede i aftes, et BMS developer pcb, med mulighed for styring af et load relæ på 200 Amp til at aflade batterierne med for test af deres kapacitet.
Batteri typen der arbejdes med er LiFePo4, Lithium Jern Fosfat batteriet.
Der skal laves en simpel overvågning af batterierne under ladning og i drift, der ikke trækker strøm fra battterier i standby. Ofte kaldes den slags under et en BMS, ‘Battery Management System’. I dette tilfælde er det kun et ‘Batttery Monitoring System’ da det kun vil komme til at tilbyde data og ingen kontrol, ud over muligheden for at slukke laderen og give en audible alarm hvis celle spænding ryger under 2,5 volt på en celle. Men kun hvis det ønskes, BMS’en kan også blot være anonym vagthund.
Diagrammet herover viser BMS developer printet
Til venstre tilsluttes en battericelle, en atmega 328 med arbuino uno bootloader kan så programmeres gennem en FTDI chip så lithium cellens ladetilstand kan aflæses, og sendes via I2C bus til en master arduino med at LCD keypad display.
Til højre på diagrammet ses en relæ styring der trækker et relæ fra en gaffeltruck, det kan klare at bryde 200 Ampere. Det bruges i dette tilfælde til at tænde for en stak halogen pærer koplet parallelt, så de trækker 20-40 ampere fra lithium cellen.
Sketchen i arduino masteren kan så enten gemme batteri data på sdkort, for så senere at blive brugt til at lave afladekurver i et regneark, eller data kan smides i en database, hvor der kan laves nogle dynamiske træk via en webside og xml.
Herover ses BMS udvikler printet. Bliver projektet en succes og er der noget interesse for det, kan der laves egentlige BMS celle moduler med smd komponenter.
opdatering 5/10-2014: der skal findes en mere liniær optokopler end cny17til at måle batteri spændingen. Har kik på en HCNR201 der er en DC optocoupler, den bruges til 4-20ma applikationer og burde kunnebruges. Den skulle være liniær og stabil.
Arduino BMS Sketch eksempel følger i næste indlæg.


