JEEnode power
Der kan bruges forskellig strømforsyninger til en JEEnode når den er i drift:
- 1.2 volt nimh batteri med boost converter til 3.3volt
- LiIon eller LiPo celle på 3,7 volt
- Harvesting fra varme, solskin, eller rystelser
Eller måske Fra en psu under test og udvikling med JEEnode
Radio modul bruger 10-20 mA og tændes kun kortvarigt når noden sender data, derefter gåes i ‘sleep’ power saving mode. Det gør at JEEnode let kan lave i ugevis på en 3.7 volt/2200mA LiIon celle, og det er også muligt at drive den via harvesting fra en lile solcelle eller et peltier element.
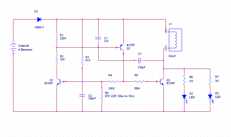
Et let hack til at komme igang med energi harvesting er a skralle en udendørs LED lampe med solcelle, i dem sidder nemlig alt hvad der skal bruges.
Her er en JEEnode med en LiIon celle fra et skrallet labtop batteri. Den oplades med en dedikeret LiIon lader, og der skal laves automatisk power cutof ved batlow.
JEEnode links og ressourcer
jeenode micro version
jeenode-micro-v2
alternative-usb-interface
watts-up
meet-the-wireless-jeeboot
reducing-power-consumption
using-watchdog-resets
code-vs-power-consumption
eneloop-with-solar-top-up
tiny-solar-cell
td-solar-light
td-kaku-remote-switch
another-aa-booster
putting-the-jnu-to-sleep
scheduler-power-optimization
developing-a-low-power-sketch
inside-the-rf12-driver-part-2
aa-boost-ripple
aa-board-testing
aa-power-option
long-live-the-aa-battery
meet-the-aa-power-board
running-off-a-single-aa-battery
new-aa-battery-option


