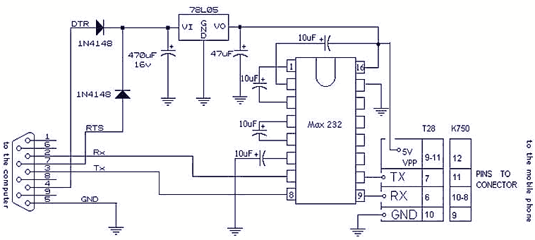
sony ericsson w800i data kabel/ service kabel
Dette diagram virker til Sony Ericsson:
D750i, K310a, K310i, K310c, K320i, K510a, K510i, K510c, K610i, K610im, K618i, K750c, K750i, K758c, K790i, K790c, K790a, K800i, M600i, M608c, P990i, V630i, W710i, W710c, W712a, W850i, W950i, Z520a, Z520i, Z520c, Z525i, Z525a, Z530c, Z530i, Z550c, Z550i, Z550a, Z558i, Z558c, Z610i, Z710c, Z710i, W300i, W300c, W550c, W550i, W600c, W600i, W700c, W700i, W800c, W800i, W810c, W810i, W830i, W830c, W900c, W900i, W958c nogle af de nye SE
12 pins Sony Ericsson K750i mobiltelefon stik
