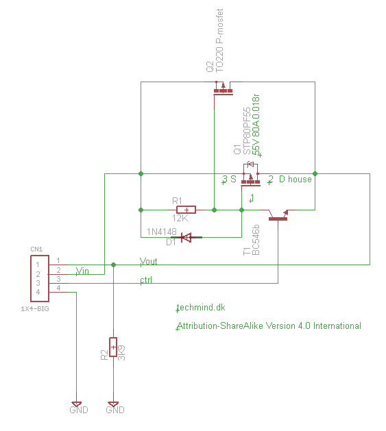
P kanal mosfet som load switch til MCU styring
En load switch med en p kanal mosfet til placering på plus ledningen i en offgrid / batteri drevet applikation eller installation af en art, kan laves på mange måder.
Denne version er meget enkelt og vil virke fra 12 – 48 volt. (kommer an på mosfet og transistor Vmax, så faktisk kan load switch bruges til højrere spændinger hvis ønsket)
eagle pcb diagram og printlayout filer til load switch i zip fil
Filen indeholder enkelt print og panelized print med ti stk på et print
load switch diagram
Load switch print layout


