BMS cellemodul med attiny85
Dette er et lille open source BMS cellemodul til LiFePo4 battteripakken placeret i en Citroen C1 EVie elbil.
Modullet kan bruges til alle mulig andre celletyper og spændinger med tilpasning af komponent værdier og kode.
BMS cellemodulet er baseret på attiny85 og sender sine data til et BMS master modul (laves senere), der i første omgang kan vise cellernes individuelle spænding, og senere kan udvides til at tage ‘action’ og f.eks. komme med en alarm, slukke laderen, lave cutback (sænke rpm) til motor styring mm.
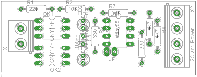
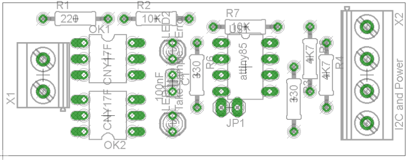
Komponent placering 1. prototype version 08b med leadede komponenter
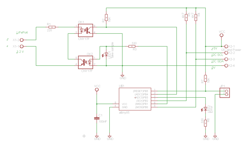
Diagram til 1. prototype version 08b
Opdatering 13/10-2014:
OK1 skiftes ud med en analog optokopler, da den har en mere liniær udgang.
links
bms diagram
atmega168 4 cell balancer diagram

