differential indgangs forstærker til arduino differens sensor, strain gauge eller termokopler
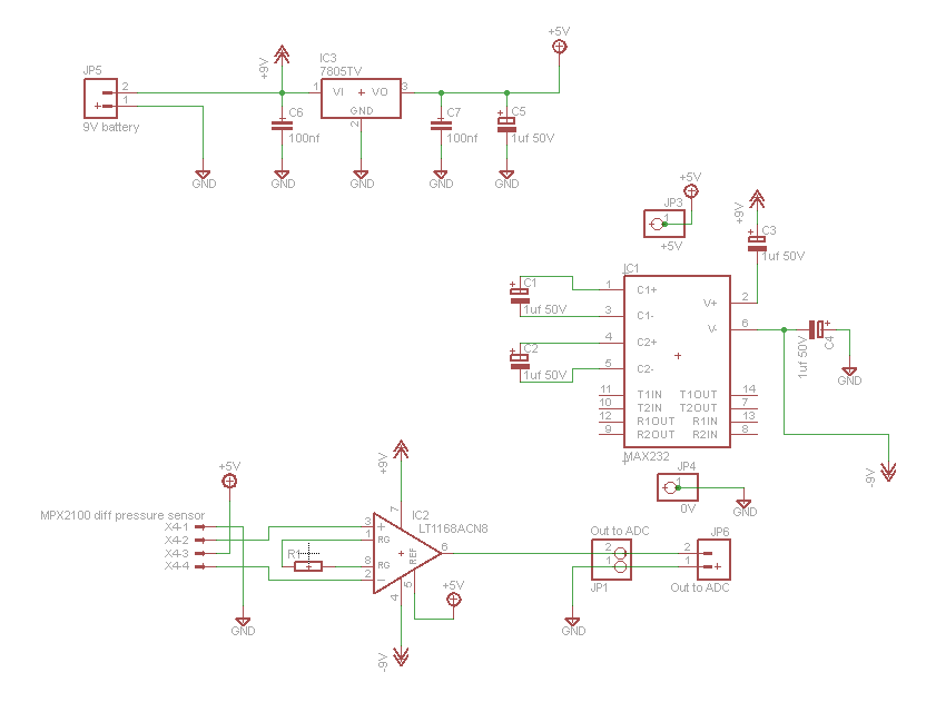
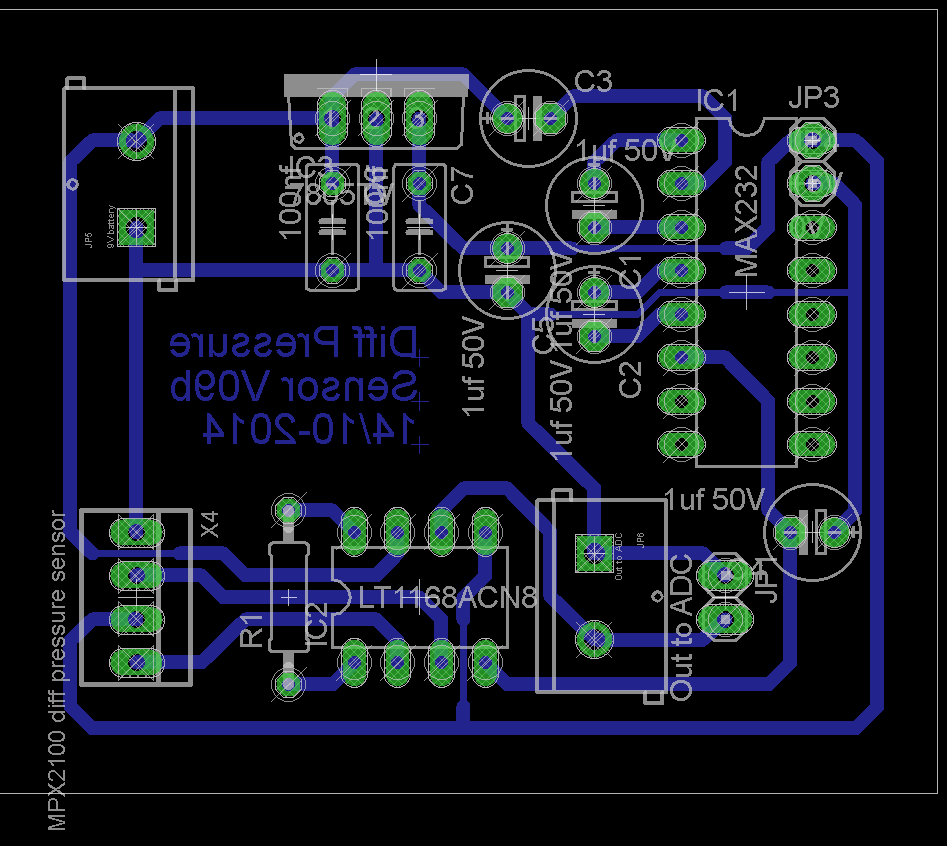
Differense forstærker vises på printet herunder, det kan være en fordel at montere en trimmer på lt1168cn8 ben 5 , så man kan få bedre opløsning på sin ADC på arduino.
Difference forstærker kaldes også en instrument forstærker, den bruges som forforstærker til meget svage signeler, koplingen ar meget støjsvag og bruges f.eks. til strain gauge, termokoplere mm.


Links og ressourcer:
Printlayout og diagram kan downloades som pdf fil herunder:
MPX2100 Diff Pressure sensor 08b_schematic
MPX2100 Diff Pressure sensor 08b_pcb
Eagle files for Diff Presurre sensor 08b zip filer
Hvis du har brug for eagle source filer, skriver du bare en kommentar herunder, så indsættes de her i indlægget